为贯彻落实立德树人根本任务,深化学校“三三四”实践育人体系建设。10月22日,经济与管理学院于8号教学楼502教室顺利举办2025年暑期“三下乡”社会实践活动暨“四百工程”思政实践教育活动结项与评优申报答辩会。
学院党委副书记冯纪潮,团委书记冯莹莹,团委副书记常晨,专职辅导员井小林、杨新宇五位老师和来自27支队伍的答辩代表参与答辩会。本次答辩充分展示了经管学子扎根祖国大地、服务基层社会的丰硕成果和青春风采。

本次社会实践立足专业特色,聚焦时代主题,实践范围辐射陕西、甘肃、四川、江西、云南、山东、黑龙江等多个省份。围绕“非遗传承”“乡村振兴”“家国情怀”“社区实践”“推普宣传”“访企拓岗”六个篇章,开展了形式多样的实践活动,在服务地方发展的进程中彰显青年担当,于深入基层一线的磨砺里锤炼过硬本领。

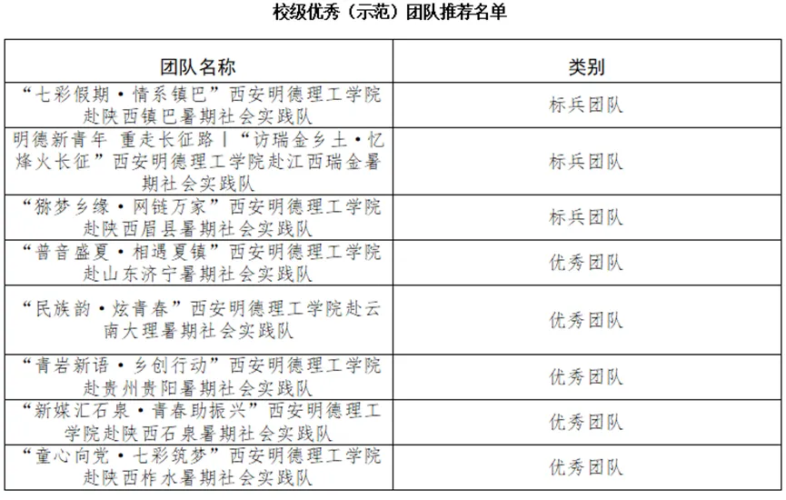
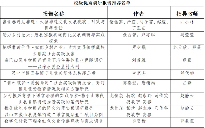
答辩现场,各团队通过PPT展示、视频回顾、调研报告、实物成果等多种形式,全面汇报了实践过程、社会反响与个人收获。评委老师从项目设计、实施成效、创新价值、可持续性等角度进行专业点评,并就如何深化实践成果、建立长效机制提出了针对性建议。经评审小组审议决定,现将最终推荐名单公示如下:






此次答辩会标志着2025年暑期“三下乡”社会实践活动暨“四百工程”思政实践教育活动圆满收官,实现了目标导向、知行合一与成果凝练的有机统一。 未来,学院将持续深化实践育人机制,引导更多经管学子在社会实践中受教育、长才干、作贡献,在为服务人民、奉献社会的实际行动中贡献青春力量。