9月1日陕西省教育厅公布关于2025年中国大学生工程实践与创新能力大赛陕西赛区获奖名单的通知,大赛于2025年4月26至27日在长安大学渭水校区举行。本次学生组比赛全省共有48所高校的776支参赛队、2900余名学生参加,规模创历史新高。ac米兰官方网站学子表现亮眼,斩获多项荣誉,取得参赛以来最好成绩。
本届大赛以“交叉融合工程创新育新质,立德树人强国建设勇担当”为主题,设新能源车、“智能 +”、虚拟仿真三大赛道及陕西省专项赛道,共11个赛项,融合多学科知识。

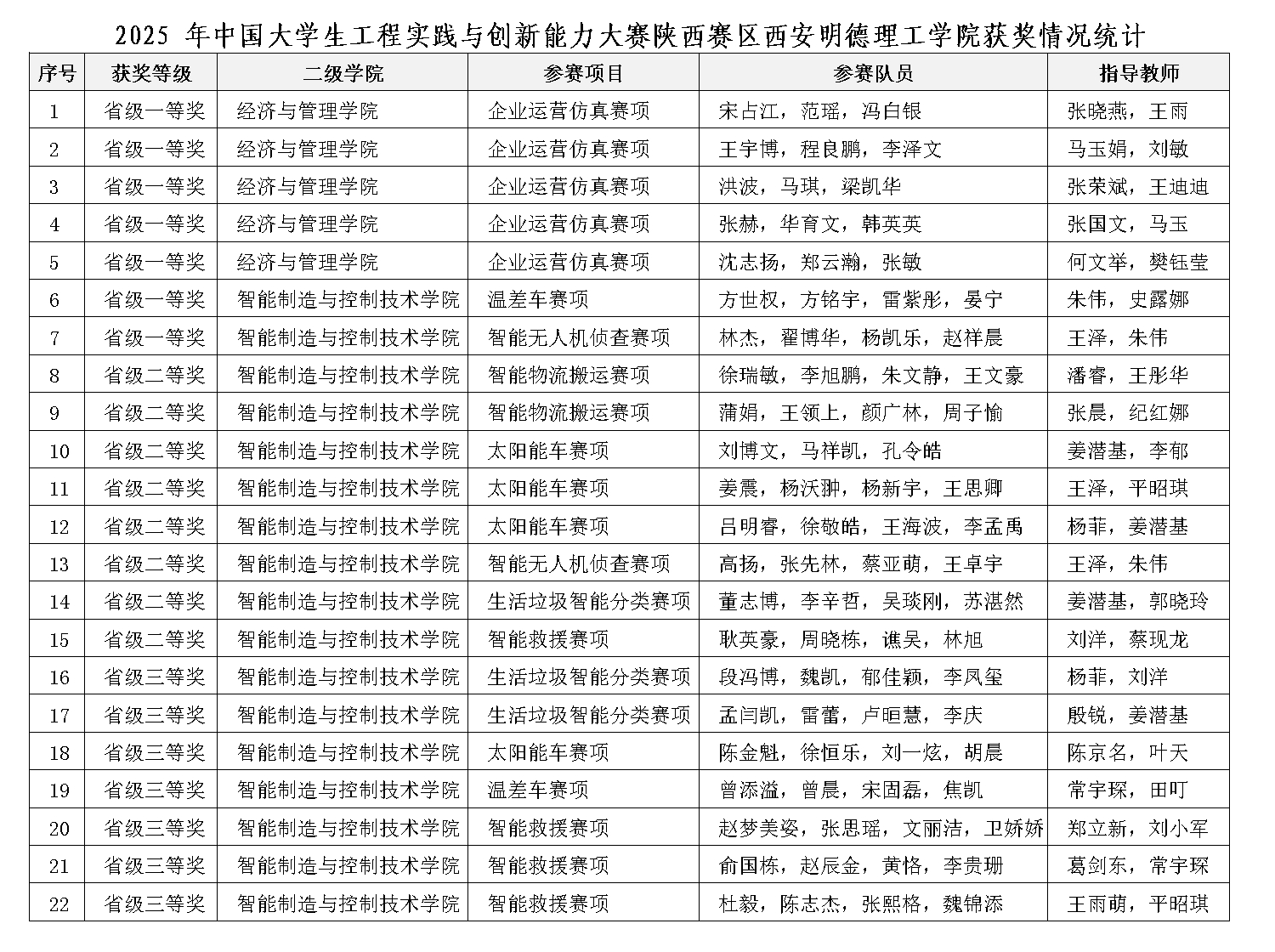
ac米兰官方网站高度重视,赛前严格选拔并开展针对性培训。指导教师全程精心指导,参赛学生反复打磨作品。赛场上,学子们凭借扎实专业知识和创新能力,沉着应对挑战,在多个赛项中脱颖而出。ac米兰共有22支队伍在比赛中获得奖项,其中一等奖7项、二等奖8项、三等奖7项。

该赛事是教育部主办的全国性标杆赛事,每两年一届。此次大赛在信息工程学院、智能制造与控制技术学院、经济与管理学院、创新创业学院和财务处等多部门的全力配合下,取得ac米兰自参加本赛事以来最好成绩。此次突破不仅为学校争光,更彰显了学校“以赛促学、以赛促教、以赛促创”育人模式的显著成效。未来,学校将以此为契机,深化工程教育改革,为培养卓越工程人才持续发力。