明德主页| 融合服...| 图书馆| 董事长信箱|
共青团工作
我院团工委荣获全省首批高校团建标杆院系培育创建单位

按照团省委、省委教育工委关于《新时代陕西高校团建示范创建工作实施方案》的文件精神,信息工程学院团工委自入选培育创建以来,切实履行党建带团建的原则,坚持立德树人,主动融入“大思政”工作格局,严格落实校党委、团委的工作要求和部署,不断优化学院团工委和各基层团支部的政治功能、组织功能和服务功能,围绕思想引领、组织建设、成长服务、特色文化四个方面推动学院共青团工作并取得了不错的成绩。经团省委学校部、省学联等部门联合检查验收,信息工程学院团工委荣获全省首批高校团建标杆院系培育创建单位;信息工程学院团工委荣获ac米兰官方网站“五四红旗团工委”称号。

自培育创建以来,在学校党委和团委的领导下,我院团工委坚持以思想引领为核心,以培养“六有青年”为抓手,紧紧围绕当好党的助手和后备军、做好党联系团学青年的桥梁和纽带这一重要政治定位,坚持制度创新、方法创新,运行机制创新,着力扩大团组织覆盖面,夯实基层团支部基础,不断提升团的组织力,从“思想引领、组织建设、成长服务、特色文化”四个方面夯实基层共青团工作,助力团学青年成长成才。

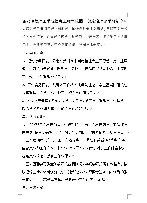
在思想引领方面,坚持把深化“理想信念教育”作为基层共青团育人的政治责任。我院团工委自创建以来,制定了《信息工程学院团干部学习制度》,坚持党建带团建的原则,将自学与集中学习相结合、专题辅导与参观学习相结合、线上学习与线下学习相结合,把理论学习与实践工作紧密结合起来。

(制度文件)

(线下学习)

(线上学习)

“党旗所指,便是团旗所向。”喜迎建党一百周年,我院团工委积极开展党史学习教育研讨,重温党、团的初心使命;疫情期间,弘扬抗疫精神,并在我院微信公众号——明德信工,开设“不忘初心、牢记使命”专栏,激发学生爱国热情。开展青年团干讲党史系列微团课的活动,推动青年大学生共同参与党史学习教育,进而坚定理想信念,凝聚奋进动力,努力在现代化新征程中放飞青春梦想。在团中央青年大学习的学习过程中,我院按照团省委要求,以“团干部领学、老师督学、团员青年跟学”为核心,采用“日督促、周排名”的方式,落实我院相关工作的开展,营造浓厚学习氛围,号召全体团学干部做有时代感、使命感的大学生。

(青年团干讲党史)

(青年大学习)

在组织建设方面,坚持把培养一大批“有理想有担当”的团学干部作为基层共青团育人的检验阵地。我院团工委实施样板团支部培育工程,选优配强支部书记,并加强支部书记业务培训,以全面推进支部标准化建设和特色团支部建设为目标,规范“三会两制一课”支部建设模式,健全管理体系。为做好共青团组织关系转接工作,依托“智慧团建”系统,落实好青年回家系统的注册工作,形成“团找团员”和“团员找团”的良性互动。举行“重温入团誓词”宣誓仪式,以重大节日、纪念日为契机,举办内容丰富、形式多样的主题团日活动,增强团组织集体荣誉感,坚定共青团员理想信念,树立团员政治意识。

(青马工程)

(智慧团建培训)

(团干培训)

在学生成长成才服务方面,坚持把提供“高水平校园文化”作为共青团丰富“成长服务”的基本功课。结合信息工程学院专业特点,创建多方位宣传载体,全面提升我院团工委品牌影响力。创建学生活动专题网站、“明德信工”微信公众号,推出“举引航之灯,照成功之路”、“高雅艺术进校园”等“融媒体”课堂,把支部建在网上,把团员连在线上;聚焦时政热点、围绕国家政策,开展形式多样的校园文化活动和社会实践志愿服务活动。

(志愿实践)

(校园文化活动)

我院团工委工作坚持党建带团建路线,紧跟党的步伐并不断凝聚、引领广大青年不断成长,增强团组织的凝聚力和号召力,充分发挥团工委核心示范作用,让理论学习成果辐射到各基层团支部。通过深化主题教育,结合特殊时间节点,开展形式多样的主题团日活动。将青年的参与方式从“被动接受”变为“主动参与”和“双向交流”,使学生活动内容由虚变实,提高了青年学生参加团组织活动的积极性。实施团员“领头雁”计划,立起先进标尺、树立先锋形象,通过评选表彰,发挥优秀团员带头作用;把政治素质过硬的骨干青年培养成党员。鼓励学生争做“有理想、有追求、有担当、有作为、有品质、有修养”的六有青年。

在特色文化建设方面,坚持把“提高大学生创新创业能力”作为基层共青团育人的价值载体。信息工程学院团工委搭建为师生服务的桥梁。围绕专业建设发展、人才培养方案,组织举办线上线下学科竞赛、人工智能、大数据、就业指导、企业宣讲20余次场次,得到了师生的一致好评。在创新创业方面,开展专业技能培训,搭建学院客串平台,邀请学院专业老师进行指导,通过前期宣传、中期实训、后期完善、全程指导的方式,大力活跃学生第二课堂,在具体工作中逐渐形成符合信息工程学院特点的特色文化。

标杆院系的创建工作坚持培育为基、重在建设、典型引领、整体推进,严格对标看齐。学院团工委将继续围绕团中央新时代高校团建创建工作的各项要求,深入总结“不忘初心、牢记使命”主题教育开展过程中的好经验、好做法。紧跟团省委工作要求,以创新促发展,不断巩固主题教育成果,增强团组织凝聚力、战斗力、创造力,调动团员青年积极性、主动性、创造性,用“心”出发,切实做好本职工作,为ac米兰官方网站的团学工作作出积极贡献!

上一条:信息工程学院成功开展“弘扬宪法精神,树立宪法权威”主题团日活动

下一条:关于开展信息工程学院2021年新发展团员工作的通知