2024年上半年,经济与管理学院经济学优势学科、工商管理特色学科、金融学特色学科的科研团队取得了一系列科研成果,为学科发展注入了新活力。
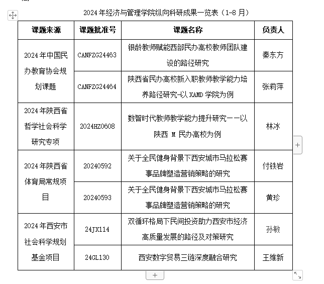
学院三大学科团队,在区域经济、产业经济、企业运营、企业投资等领域研究中,紧跟我国经济社会问题,通过深入探索和不懈努力,提供高校知识贡献,得到政府机构的认可。获批中国民办教育协会规划课题立项2项,陕西省哲学社会科学研究专项“陕西 MBA 教育高质量发展”重大研究项目1项,陕西省体育局常规项目2项,西安市社会科学规划基金项目2项,立项纵向科研项目再创新高。

科研成果的取得,是经济与管理学院坚持科研创新、学术探索、科研反哺教学的结果,学院为学科团队教师提供了良好的研究环境和充足的资源支持,建立了一套有效的激励机制,鼓励教师和学生积极参与到科研工作中,营造浓郁的科研氛围,科研成果得以增长。
今后,经济与管理学院将进一步扩大与国内外高校、研究机构和企业的合作,
加速科研成果的产业化进程,推动研究成果转化,继续加强教师科研创新能力培养,深化科研体制改革,优化科研环境,力争在更多领域取得具有更大影响力的研究成果。