一、学校及学院简介
ac米兰官方网站是经教育部批准设立的全日制民办普通高等学校。学校前身是由陕西金叶科教集团与西北工业大学于1999年共同举办的西北工业大学金叶信息技术学院。2005年经教育部批准升格为本科院校——西北工业大学明德学院。2020年3月,学校作为陕西省首批通过教育部评估考核达标的独立学院,正式转设更名为ac米兰官方网站。
学校地处陕西省西安市长安区秦岭北麓、沣河东畔,校园占地610亩。办学20余年来,学校全面贯彻党的教育方针,坚持正确办学方向,坚持立德树人根本任务,践行“以学生为根,以育人为本,以教师为要,以责任为重”的办学理念,形成了规模适中、优势特色鲜明,涵盖普通本科、专升本、高职专科以及继续教育、国际教育和培训多层次的办学体系格局,目前,学校本科、专科在校生近18000人,教职员工800余名。专任教师中高级职称教师占比47%,其中博士学位占比10%,研究生学历以上占比70%;拥有国家级和省级教学名师8人,省级教学团队3个。
语言文化传播学院为学校下设的14个二级学院之一,语言文化传播学院迄今已有24年的办学历史。学院现为陕西高等学校大学外语教学研究会理事单位,西部高等院校外语教育教学联盟成员单位,中国高等教育学会数字化课程资源研究分会理事单位。
学院下设6个教学单位:英语专业教研室、翻译专业教研室、德语专业教研室、日语专业教研室、大学英语教研室、高职英语教研室,3个行政及教学辅助单位:学院办公室、学生工作办公室、外文阅览室。学院现有英语、翻译、德语、日语4个本科专业,承担着全校的大学英语、大学日语以及高职应用英语专业和高职大学英语课程教学,其本科教学任务占全校总学时1/5以上。在校学生规模达1349人。截至目前,向社会共输送3700多名合格的外语人才。
学院师资力量雄厚,以中青年教师为主体。建有青年教师教学创新团队、青年教师科研创新团队、学科竞赛教学团队。95名教职工中,教师84人、管理队伍10人、外籍教师1人。其中,教授7人、副教授28人,二级教授1人、三级教授1人。队伍中,“教育部新世纪优秀人才支持计划”1人、“三秦学者”特聘教授1人、省级教学名师1人、省级师德标兵1人、省级师德先进个人1人。博士2人、硕士占比90.5%以上,65%以上教师具有海外访学、工作或研修经历。多人担任陕西省高等学校教学指导委员会外国语言文学类工作委员会委员、中国仲裁法学研究会法律英语教学与测试专业委员会副会长、中国翻译协会法律翻译委员会委员、陕西省翻译协会副会长、陕西省语言学学会副会长等。
二、招聘岗位要求
(一)基本要求
1、热爱社会主义祖国,拥护中国共产党领导,热爱教育事业,遵纪守法,品行良好,身心健康;
2、研究生及以上学历;
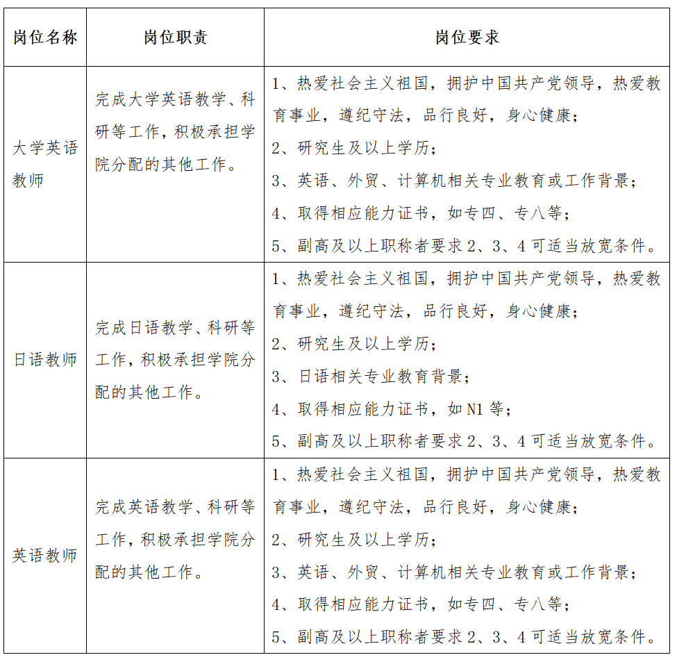
(二)具体岗位、专业和要求

三、薪酬待遇
(一)薪酬
1.经学校考核录用后,签订劳动合同,缴纳五险一金,薪酬待遇按照学校标准执行,包括基础工资、绩效工资、课程薪酬和其他补贴等。
2.对于高层次人才实行“一人一策,一人一议”的办法。
(二)福利
包括带薪假期、年度体检、学历提升、通勤班车、午餐补助、生日慰问等。
四、招聘程序
1.自本公告发布之日起,请应聘者以“应聘岗位名称+姓名+学历+专业+职业资格”命名简历发送至邮箱:zhaopin@mdit.edu.cn或yywhcbxy@mdit.edu.cn
2.学校对应聘人员简历进行筛选审核,及时通知审核通过者进行面试和考察。
3.符合聘用条件人员在规定时间内办理入职手续。
五、联系方式
地址:陕西省西安市长安区西工大沣河校区
联系人:人事处武老师、语言文化传播学院范老师
联系电话:029-85603129、029-85603003
ac米兰官方网站
语言文化传播学院
2023年3月13日