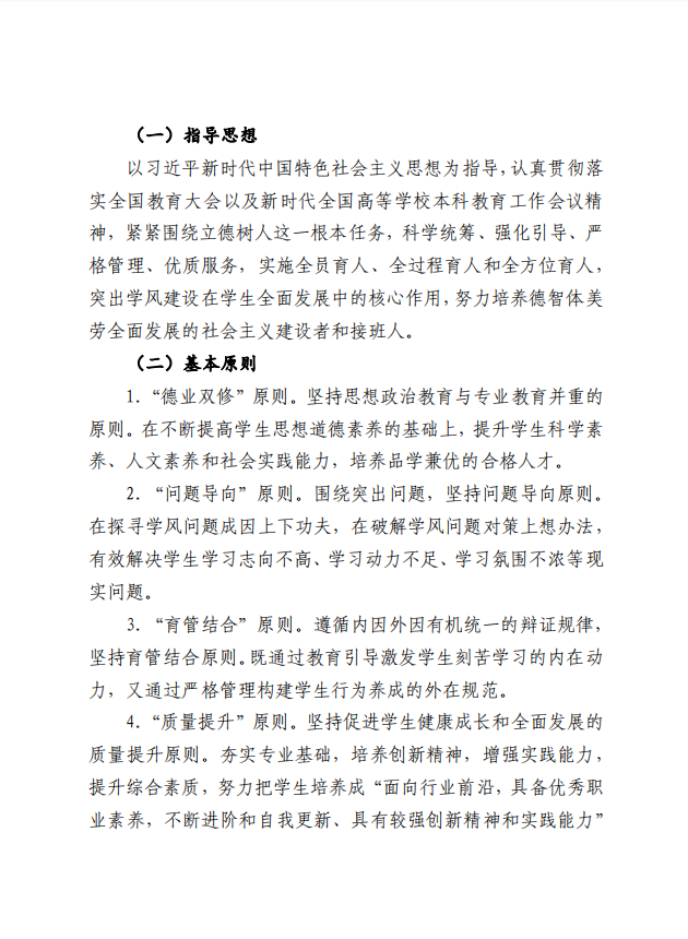
ac米兰官方网站
学院首页
首页
公开目录
基本信息
学校简介
学校章程
学校领导基本情况
教职工代表大会工作
学术委员会工作
学校发展规划
信息公开年度报告
年度工作要点
规章制度
重要工作安排
招生就业
本科招生
专科招生
其他类型招生
就业与服务
毕业生情况
毕业生就业质量年度报告
信息查询
咨询与申诉
财务资产
财务资产管理制度
受捐财产使用与管理
资产及负债等情况
物资采购及招投标
年度经费预算表
年度经费决算表
收费情况及投诉方式
人事师资
校领导干部社会兼职情况
校领导干部因公出国(境)
岗位设置与聘用办法
人员招聘
校内中层干部任免
教职工争议
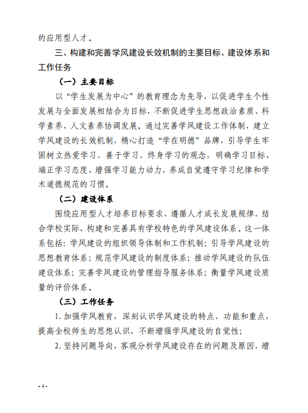
教学质量
本科生与教师情况
专业设置与变化
开设课程及学分情况
教授育学情况
本科教学质量报告
艺术教育发展年度报告
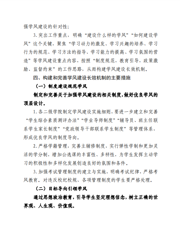
学风建设
学风建设机构
学术规范制度
学术不端行为查处
学位学科
学位授予要求
同等学力授予要求
新增学位授权学科或授权点
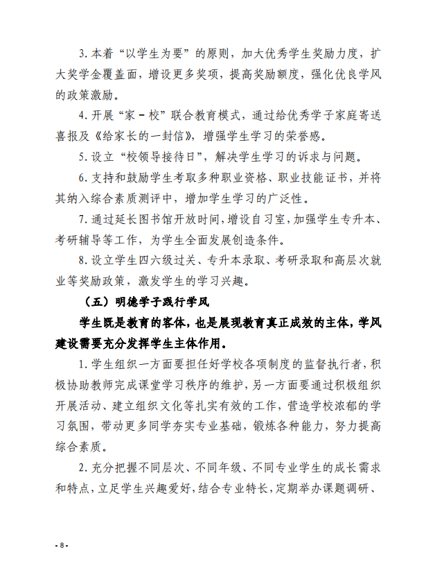
学生管理
学籍管理
学生奖励
学生资助
学生违纪处理办法
学生申诉
对外交流
中外合作办学情况
留学生管理
其他信息
巡视整改
应急与重大事件
学风建设
学风建设机构
学术规范制度
学术不端行为查处
学风建设机构
学风建设机构
《ac米兰官方网站关于构建和完善学风建设长效机制的实施意见》
2024-10-31 点击:[]
下一条:
关于开展2022年“优良学风建设月” 活动的通知