质量报告
质量月报
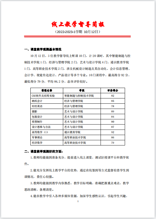
线上教学督导简报(2022-2023-1学期 10月12日)

线上教学督导简报(2022-2023-1学期 10月12日)请下载附件阅览。


上一条:线上教学督导简报(2022-2023-1学期 10月13日)

下一条:2022-2023学年第一学期第一周线上教学督导简报